CIRCUITOS DIGITALES
SIMULACIÓN DE LOS CIRCUITOS DIGITALES
lunes, 6 de septiembre de 2010
CIRCUITOS DIGITALES
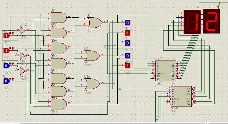
Cada compuerta tiene dos variables de entrada designadas por A y B y una salida binaria designada por x. La compuerta AND produce la multiplicación lógica AND: esto es: la salida es 1 si la entrada A y la entrada B están ambas en el binario 1: de otra manera, la salida es 0. Estas condiciones también son especificadas en la tabla de verdad para la compuerta AND. La tabla muestra que la salida x es 1 solamente cuando ambas entradas A y B están en 1. El símbolo de operación algebraico de la función AND es el mismo que el símbolo de la multiplicación de la aritmética ordinaria (*). Las compuertas AND pueden tener más de dos entradas y por definición, la salida es 1 si todas las entradas son 1. | |
Compuerta OR: (ver funcionamiento) La compuerta OR produce la función sumadora, esto es, la salida es 1 si la entrada A o la entrada B o ambas entradas son 1; de otra manera, la salida es 0. El símbolo algebraico de la función OR (+), es igual a la operación de aritmética de suma. Las compuertas OR pueden tener más de dos entradas y por definición la salida es 1 si cualquier entrada es 1. | |
Compuerta NOT: (ver funcionamiento) El circuito NOT es un inversor que invierte el nivel lógico de una señal binaria. Produce el NOT, o función complementaria. El símbolo algebraico utilizado para el complemento es una barra sobra el símbolo de la variable binaria. Si la variable binaria posee un valor 0, la compuerta NOT cambia su estado al valor 1 y viceversa. El círculo pequeño en la salida de un símbolo gráfico de un inversor designa un inversor lógico. Es decir cambia los valores binarios 1 a 0 y viceversa. | |
Compuerta Separador (yes): Un símbolo triángulo por sí mismo designa un circuito separador, el cual no produce ninguna función lógica particular puesto que el valor binario de la salida es el mismo de la entrada. Este circuito se utiliza simplemente para amplificación de la señal. Por ejemplo, un separador que utiliza 5 volt para el binario 1, producirá una salida de 5 volt cuando la entrada es 5 volt. Sin embargo, la corriente producida a la salida es muy superior a la corriente suministrada a la entrada de la misma. De ésta manera, un separador puede excitar muchas otras compuertas que requieren una cantidad mayor de corriente que de otra manera no se encontraría en la pequeña cantidad de corriente aplicada a la entrada del separador. | |
Compuerta NAND: (ver funcionamiento) Es el complemento de la función AND, como se indica por el símbolo gráfico, que consiste en una compuerta AND seguida por un pequeño círculo (quiere decir que invierte la señal). La designación NAND se deriva de la abreviación NOT - AND. Una designación más adecuada habría sido AND invertido puesto que es la función AND la que se ha invertido. Las compuertas NAND pueden tener más de dos entradas, y la salida es siempre el complemento de la función AND. | |
La compuerta NOR es el complemento de la compuerta OR y utiliza el símbolo de la compuerta OR seguido de un círculo pequeño (quiere decir que invierte la señal). Las compuertas NOR pueden tener más de dos entradas, y la salida es siempre el complemento de la función OR. |
Suscribirse a:
Comentarios (Atom)
